支撑材料
时间: 2025-10-22 来源:
一、教改项目
1. 华北电力大学第二批课程思政示范课

2. 2021年《核反应堆热工分析》课程建设及其教学改革实践
3. 2020年《核反应堆热工分析》课程建设及其教学改革实践

二、教材
1. 参编普通高等教育“十二五”规划教材《反应堆热工水力分析》


2. 《核反应堆热工分析》教材建设


三、课程组老师获奖与培训证书
1. 2024年华北电力大学课程思政十佳优秀教学案例

2. 2023年中国核工业教学学会教学成果一等奖

3. 华北电力大学教学优秀奖荣誉证书



4. 2022年华北电力大学第二届教师教学创新大赛获奖证书

5. 教学成果奖获奖证书


6. 推进课程思政深化协同育人直播培训证书及成员聘书




7. 全国高校教师网络培训中心课程思政教学能力证书


8. 普通本科教育课程思政示范课程任课教师培训证书


9. 中国核电育才奖荣誉证书


10 “核+X”创意大赛荣誉证书



11. 优秀班主任、十佳班主任荣誉证书






12. 北京高等学校优质本科课程、北京市高等学校优秀专业课主讲教师

13. “示范教学包”荣誉证书

14. 中国核工程教育学会年会论文获奖证书

15. 课堂教学质量综合评价优秀荣誉证书



16. 优秀本科毕业设计(论文)证书





17. 其他证书




四、教改论文
1. 《核反应堆热工分析》课程教学创新改革实践

2. 基于新时代创新理念的核工程专业课程建设实践

五、慕课




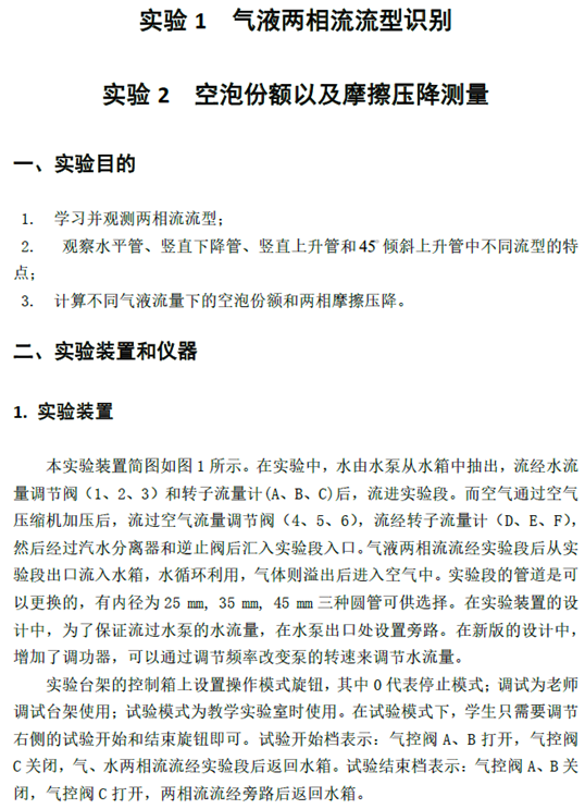
六、课内实验——两相流流型识别及摩擦压降测量
实验大纲

实验台架照片

七、课外实践——先进压水堆“实体+虚拟”教学仿真平台
设计压力2.5 MPa,运行压力0.8 MPa
流量0 ~ 3 kg/s,装置高度:6 m





八、近三年学评教结果


